联系电话 :0311-87029196

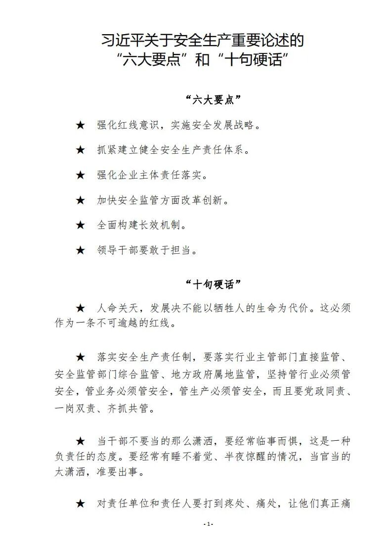
【方舟丨全过程工程咨询】安全月:学习贯彻总书记关于安全生产重要论述的“十句硬话”!

图片

图片

“遵守安全生产法 当好**责任人”

安全月:学习贯彻总书记关于安全生产重要论述,落实十五条硬措施!

图片

图片

图片


图片

总书记关于安全生产重要论述学习

(2013—2022)


图片

 

目 录


图片
2013年

一、2013 年 6 月 3 日,对吉林德惠市宝源丰禽业公司特别重大火灾事故作重要指示


二、2013 年 6 月 6 日,就做好安全生产工作作出重要指示


图片


三、2013 年 7 月 18 日,在中央政治局第 28 次常委会议上发表重要讲话


四、2013 年 11 月 22 日,对青岛市黄岛经济技术开发区输油管线爆燃事故作出重要指示


五、2013 年 11 月 24 日,到青岛市考察黄岛经济开发区输油管线事故抢险工作发表重要讲话


图片

图片
2014年

六、2014 年 8 月 2 日,对江苏昆山“8•2”爆炸事故作出重要指示  

图片
2015年

七、2015 年 1 月 1 日,对上海外滩踩踏事件作出重要指示


八、2015 年 5 月 26 日,对河南鲁山县特大火灾事故作出重要指示


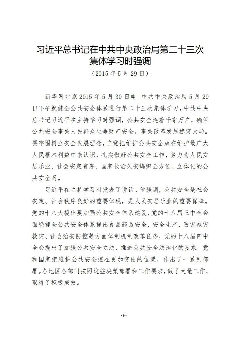
九、2015 年 5 月 29 日,在十八届中央政治局第二十三次集体学习时的重要讲话


十、2015 年 8 月 13 日,对天津滨海新区危险品仓库爆炸事故作出重要指示


十一、2015 年 8 月 15 日,就切实做好安全生产工作作出重要指示


十二、2015 年 12 月 20 日,对深圳市渣土受纳场滑坡事故作出重要指示


图片
2016年


十三、2016 年 1 月 6 日,在中央政治局常委会会议上发表重要讲话


十四、2016 年 7 月 14 日,对加强安全生产和汛期安全防范工作作出重要指示.


图片
图片
图片


十五、2016 年 10 月 11 日,在中央全面深化改革领导小组第二十八次会议上发表重要讲话


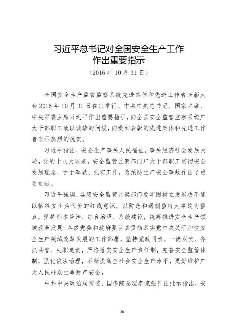
十六、2016 年 10 月 31 日,对全国安全生产监管监察系统表彰大会作出重要指示


十七、2016 年 11 月 24 日,对江西丰城发电厂“11·24”冷却塔施工平台坍塌特别重大事故作出重要指示

图片
2017年

十八、

图片


十九、2017 年 10 月 18 日,在中国共产党第十九次全国代表大会的报告中关于安全生产的重要讲话

图片
2018年


二十、2018 年 4 月 23 日,对中国游客在朝鲜发生重大交通事故作出重要指示.


图片
2019年


二十二、2019 年 1 月 21 日,在省部级主要领导干部坚持底线思维着力防范化解重大风险专题研讨班开班式上发表重要讲话


二十三、2019 年 3 月 22 日,对江苏响水天嘉宜化工有限公司“3•21”爆炸事故作出重要指示


二十四、2019 年 11 月 29 日,在主持中央政治局就我国应急管理体系和能力建设进行第十九次集体学习时发表重要讲话


图片
图片
图片
2020年


二十五、2020 年 3 月 30 日,对四川西昌市森林火灾作出重要指示

二十六

图片


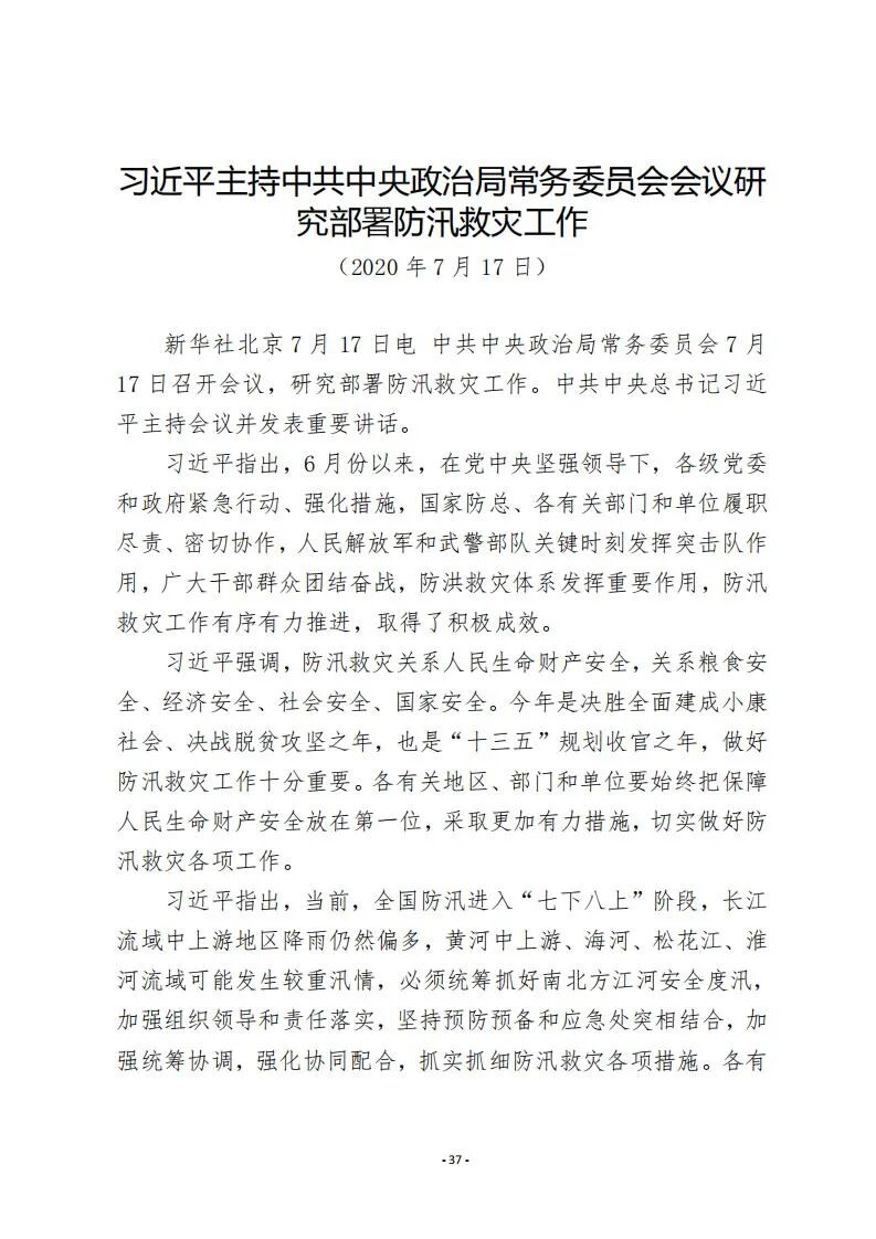
二十七、2020年7月13日,对进一步做好防汛救灾工作作出重要指示

2020年7月13日,对进一步做好防汛救灾工作作出重要指示,要求采取更加有力有效的措施,切实做好监测预警、堤库排查、应急处置、受灾群众安置等各项工作,全力抢险救援,尽**努力保障人民群众生命财产安全。


第二次对防汛救灾工作作出重要指示。在6月作出的重要指示中,要求,“各地区和有关部门要坚持人民至上、生命至上,统筹做好疫情防控和防汛救灾工作”“切实把确保人民生命安全放在**位落到实处”。


2021年


2021年6月13日,对湖北十堰市燃气爆炸事故作出重要指示,湖北十堰市燃气爆炸事故造成重大人员伤亡,教训深刻!要全力抢救伤员,做好伤亡人员亲属安抚等善后工作,尽快查明原因,严肃追究责任。习近平强调,近期全国多地发生生产安全事故、校园安全事件,各地区和有关部门要举一反三、压实责任,增强政治敏锐性,全面排查各类安全隐患,防范重大突发事件发生,切实保障人民群众生命和财产安全,维护社会大局稳定,为建党百年营造良好氛围。


二十八、

图片


2022年

二十九

图片

2022年

三十、

习近平对湖南长沙居民自建房倒塌事故作出重要指示

事故发生后,中共中央总书记、国家主席、中央军委主席习近平立即作出重要指示,要不惜代价搜救被困人员,全力救治受伤人员,妥善做好安抚安置等善后工作;同时注意科学施救,防止发生次生灾害。要彻查事故原因,依法严肃追究责任,从严处理相关责任人,及时发布权威信息。近年来多次发生自建房倒塌事故,造成重大人员伤亡,务必引起高度重视。要对全国自建房安全开展专项整治,彻查隐患,及时解决。坚决防范各类重大事故发生,切实保障人民群众生命财产安全和社会大局稳定。


加强安全生产监管执法

当前,全国正在复工复产,要加强安全生产监管,分区分类加强安全监管执法,强化企业主体责任落实。

——2020年4月,习近平对安全生产作出重要指示


抓紧研究制定应急管理、自然灾害防治、应急救援组织、国家消防救援人员、危险化学品安全等方面的法律法规,加强安全生产监管执法工作。

——2019年11月29日,习近平在中央政治局第十九次集体学习时强调


必须强化依法治理,用法治思维和法治手段解决安全生产问题,加快安全生产相关法律法规制定修订,加强安全生产监管执法,强化基层监管力量,着力提高安全生产法治化水平。

——2016年1月,习近平对加强安全生产工作作出重要指示


细化落实主体责任

各级党委和政府务必把安全生产摆到重要位置,树牢安全发展理念,绝不能只重发展不顾安全,更不能将其视作无关痛痒的事,搞形式主义、官僚主义。要针对安全生产事故主要特点和突出问题,层层压实责任,狠抓整改落实,强化风险防控,从根本上消除事故隐患,有效遏制重特大事故发生。

——2020年4月,习近平对安全生产作出重要指示


各级安全监管监察部门要牢固树立发展决不能以牺牲安全为代价的红线意识,以防范和遏制重特大事故为重点,坚持标本兼治、综合治理、系统建设,统筹推进安全生产领域改革发展。

——2016年10月31日,习近平对全国安全生产工作作出重要指示


各生产单位要强化安全生产**意识,落实安全生产主体责任,加强安全生产基础能力建设,坚决遏制重特大安全生产事故发生。

——2015年8月15日,习近平就切实做好安全生产工作作出重要指示


要切实抓好安全生产,坚持以人为本、生命至上,全面抓好安全生产责任制和管理、防范、监督、检查、奖惩措施的落实,细化落实各级党委和政府的领导责任、相关部门的监管责任、企业的主体责任,深入开展专项整治,切实消除隐患。

——2015年5月29日,习近平在中共中央政治局第二十三次集体学习时强调

安全生产事关人民福祉


安全生产事关人民福祉,事关经济社会发展大局。

——2016年10月31日,习近平对全国安全生产工作作出重要指示


确保安全生产、维护社会安定、保障人民群众安居乐业是各级党委和政府必须承担好的重要责任。

——2015年8月15日,习近平就切实做好安全生产工作作出重要指示


完善安全生产责任制

树立安全发展理念,弘扬生命至上、安全**的思想,健全公共安全体系,完善安全生产责任制,坚决遏制重特大安全事故,提升防灾减灾救灾能力。

——2017年10月18日,习近平在中国共产党第十九次全国代表大会上的报告


坚持党政同责、一岗双责、齐抓共管、失职追责,严格落实安全生产责任制,完善安全监管体制,强化依法治理,不断提高全社会安全生产水平,更好维护广大人民群众生命财产安全。

——2016年10月31日,习近平对全国安全生产工作作出重要指示


要坚决落实安全生产责任制,切实做到党政同责、一岗双责、失职追责。

——2015年8月15日,习近平就切实做好安全生产工作作出重要指示


各级安全监管监察部门要牢固树立发展决不能以牺牲安全为代价的红线意识,以防范和遏制重特大事故为重点,坚持标本兼治、综合治理、系统建设,统筹推进安全生产领域改革发展。各级党委和政府要认真贯彻落实党中央关于加快安全生产领域改革发展的工作部署,坚持党政同责、一岗双责、齐抓共管、失职追责,严格落实安全生产责任制,完善安全监管体制,强化依法治理,不断提高全社会安全生产水平,更好维护广大人民群众生命财产安全。

——2016年10月31日,在全国安全生产监管监察系统先进集体和先进工作者表彰大会上的讲话

图片

图片

图片

图片

图片

图片

图片

图片

图片

图片

图片

图片

图片

图片

图片

图片

图片

图片

图片

图片

图片

图片

图片

图片

图片

图片

图片

图片

图片

图片

图片

图片

图片

图片

图片

图片

图片

图片

图片

图片

图片

图片

图片

图片

图片

图片

图片

图片

图片

图片

图片

图片

图片

图片

图片

图片

图片

图片

图片

图片

图片

图片

图片

图片

图片

图片


《习近平总书记关于安全生产重要论述摘编》

图片

图片

图片

图片

图片

图片

图片

图片

图片

图片

图片

图片

图片

图片

图片

图片

图片

图片

图片

图片

图片

图片

图片

图片

图片

图片

图片

图片

图片

图片

图片

图片

图片

图片

图片

图片

图片

图片

图片

图片

图片

图片

图片

图片

图片

图片

图片

图片

图片

图片

图片

图片

图片

图片

图片

图片

图片

图片

图片

图片

图片


方舟工程咨询集团
联系电话
0311-87029196
联系邮箱 xhbfzjl163.com
联系电话
0311-87029196
联系地址
石家庄市槐安西路88号中苑商务大厦A座14层
传真
0311-86965466